学习强国 | 中国科协
 所在位置: 首页  >  信息公开  >  预决算公开
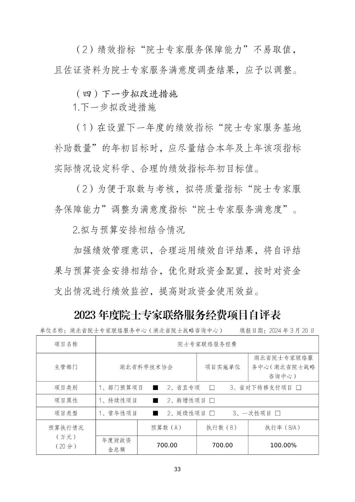
省院士专家联络服务中心2023年度部门决算
2024-09-06 08:17 | 文章来源:省院士专家联络服务中心


首页  |   科协微信  |   科协一家  |   科普中国

copyright 2001-2021

    版权所有  2001-2024
鄂ICP备13005063号-3     鄂公网安备 42010602001219号
地址:武汉市武昌区八一路9号    湖北省科协综合办公大楼    
联合主办:湖北省科协办公室      湖北省科协学会信息服务中心
技术支持:湖北省科协学会信息服务中心信息部    湖北省科技信息研究院评估中心
Baidu
map